细胞外囊泡(EVs)是由生物体分泌的纳米级颗粒,通过携带功能分子,介导环境与生物体、生物体之间的信息与物质传递,成为热门的信号通讯载体与新型药物载体。
线粒体是细胞中的能量工厂,并且拥有自身的遗传物质(mtDNA)和遗传体系,也参与诸如细胞分化、细胞信息传递和细胞凋亡等过程。
最近,发表在Journal of Extracellular Vesicles(细胞外囊泡领域权威杂志)上的一篇题为“Transfer of inflammatory mitochondria via extracellular vesicles from M1 macrophages induces ferroptosis of pancreatic beta cells in acute pancreatitis.” 的研究团队发现免疫微环境通过分泌含有炎性线粒体的细胞外囊泡诱导胰岛β细胞凋亡的新机制。
来自M1巨噬细胞(M1-EVs)的囊泡能够穿透胰岛β细胞,囊泡中包裹有炎症线粒体。炎症线粒体与胰岛β细胞的线粒体融合,导致脂质过氧化和线粒体破坏。线粒体DNA(mtDNA)片段释放到细胞质中,激活STING通路,最终导致细胞凋亡。
M1极化巨噬细胞来源的含有线粒体的细胞外囊泡鉴定,研究者鉴定了不同极化情况的巨噬细胞外囊泡。蛋白组分析EVs的蛋白组成,并对其功能和亚细胞定位进行了分类,类别包括了线粒体,表明线粒体成分已被包裹在EVs中。免疫电镜拍摄到M1-EVs中含有ATP5A等线粒体特异性蛋白。提取M1-EVs的 DNA进行了全基因组PCR,成功扩增了mtDNA基因组的对应片段。以上结果证明,完整的线粒体被包裹在EVs中被运出细胞。
随后研究者对M1-EVs进行了细胞摄入的荧光示踪与共培养后的流式检测细胞膜电位及细胞凋亡。在与M1巨噬细胞共培养时,β细胞凋亡显著较高。而在与用外泌体释放抑制剂处理后的M1巨噬细胞共培养时,β细胞凋亡显著下降。外泌体释放抑制剂处理后的巨噬细胞中GFP荧光显著增强。结果表明,炎症线粒体通过外泌体的释放转移到β细胞。
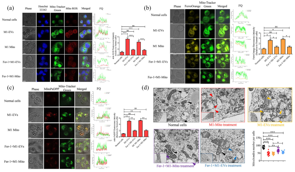
研究者进一步探究炎症线粒体诱导细胞凋亡的机制,在M1-Mito及M1-Evs处理的β细胞中加入铁死亡抑制剂后,MitoSox Red、FerroOrange和MitoPeDPP的荧光强度显著降低。又使用透射电镜考察β细胞的线粒体形态学变化,M1-EVs及M1-Mito处理的细胞均出现线粒体肿胀、线粒体脊溶解和断裂。电镜观察到每个细胞的线粒体数量显著减少提示摄入炎性线粒体后,β细胞内可能存在线粒体融合的现象。
此外,研究者还评估了获取炎性线粒体后的β细胞氧化还原能力。M1-EVs及M1-Mito处理后GSH/GSSG比值显著降低,添加Fer-1减轻了氧化还原损伤。Fer-1减少了M1-EVs及M1-Mito处理的β细胞凋亡并增强了胰岛素分泌。随后,研究者考察了β细胞中线粒体耗氧OCR,并观察到M1-EVs及M1-Mito处理后,线粒体ATP生成、基础呼吸、最大呼吸、备用呼吸能力和质子泄漏均减少,而Fer-1能减轻线粒体呼吸损伤。
STING是固有免疫系统的重要组成部分,在识别胞质DNA和免疫应答中起关键作用,还与细胞凋亡焦亡等细胞死亡途径相关。在本研究中,研究者确定了铁死亡引起的mtDNA释放是否激活了STING通路。免疫荧光显示,用M1-EVs及 M1-Mito处理后的β细胞线粒体释放mtDNA,而加入Fer-1释放减少,证明铁死亡抑制剂可防止线粒体破裂。WB的结果显示处理后的β细胞中GPX4的表达下调,同时STING和IRF3的磷酸化水平升高,STING通路激活。
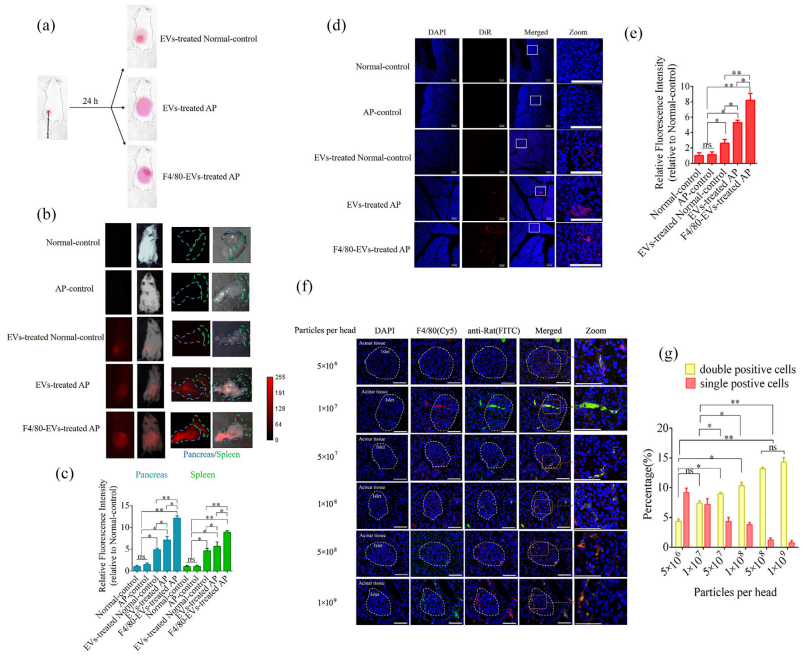
动物实验方面,为了验证胰腺巨噬细胞对EVs的内吞作用,研究者构建急性胰腺炎AP小鼠模型注射荧光标记的EVs进行体内摄取示踪, AP小鼠的EVs主要聚集在胰腺和脾脏,部分分布在肠道、肾脏和肝脏。EVs处理后,AP小鼠胰腺内可见荧光,且F4/80-EVs在体内具有胰腺靶向性,随着F4/80-EV剂量的增加,荧光信号在胰腺及注射部位更加集中。葡萄糖耐量试验显示所有EV治疗组均有显著改善,Elisa结果显示EVs治疗后炎症因子水平均显著降低。
总而言之,M1型巨噬细胞利用EVs将线粒体转运到胰岛β细胞。炎性线粒体与β细胞中已经存在的线粒体融合后,会诱导细胞内Fe2+的积累,增加线粒体活性氧(ROS)和脂质过氧化。因此,发生线粒体破裂,线粒体mtDNA释放到细胞质中。随后STING通路被激活,最终导致细胞死亡。
j9九游会服务
创新驱动、协同发展,j9九游会生物专注于为细胞和基因治疗的基础研究提供基因治疗载体研制、基因功能研究、药物靶点及药效研究等CRO及CDMO服务;为再生医学及抗衰领域提供细胞制备、重组蛋白/外泌体等细胞衍生物生产、细胞存储等技术服务。致力于推动细胞和基因治疗及相关健康产业的技术开发及转化应用,造福生命健康。
业务咨询
j9九游会生物成立于2013年,作为深耕细胞和基因治疗核心领域的高新技术企业,专注于为细胞和基因治疗的基础研究提供基因治疗载体研制、基因功能研究、药物靶点及药效研究等CRO服务;为细胞与基因治疗药物的研发提供工艺开发及测试、IND-CMC药学研究、临床样品及商业化产品的GMP生产等CDMO服务;为再生医学及抗衰领域提供细胞制备、重组蛋白/外泌体等细胞衍生物生产、细胞存储等技术服务。致力于推动细胞和基因治疗及相关健康产业的技术开发及转化应用,造福生命健康。